CM API refers to the various models that allow merchants to send hotel products to the Fliggy platform for sale.
Fliggy offers two modes for merchants:
First, merchants can push hotel, room type, reservation (RP) information, price, and inventory to Fliggy via API.
Second, for merchants unable to push hotel/room type/RP information directly to Fliggy, allows manual input into the Fliggy backend. Merchants only need to provide the hotel/room type/RP list to Fliggy’s sales team; however, price and inventory still need to be pushed via API.

Precheck API
Before proceeding to the booking page, Fliggy may contact the merchant directly to confirm product availability. The seller must provide updated rates, pricing/room allocation/cancellation policies, etc. Customers can modify room allocation/check-in/check-out.

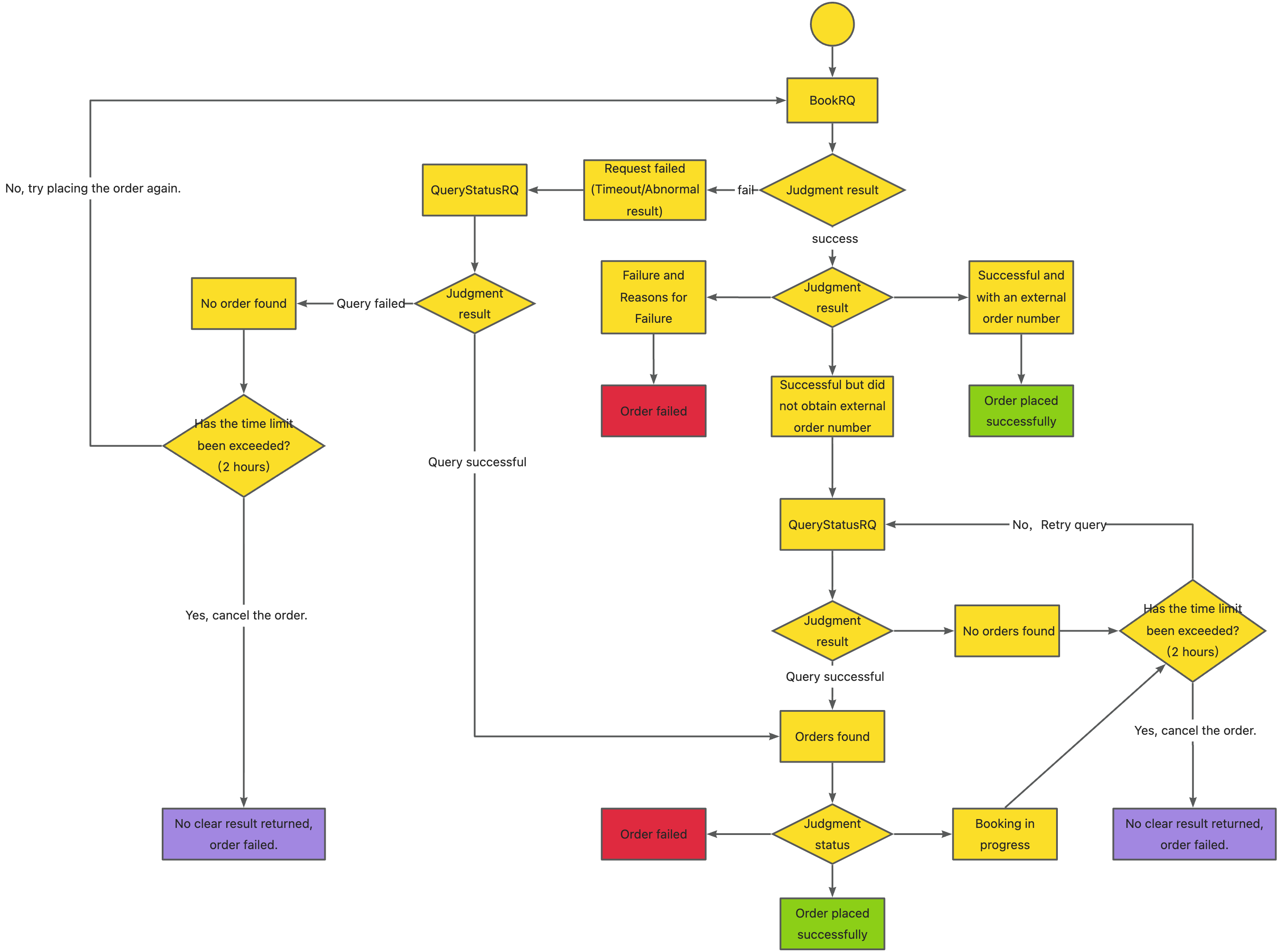
Booking API
A customer submits check-in information on Fliggy which will trigger booking an order to external vendor’s system.
