文档中心 > 聚石塔

聚石塔性能测试服务使用

更新时间:2015/09/18 访问次数:89170

概要

PTS在原先的产品服务上进行了多样化低门槛的改良,增加了多个产品服务版本. 

【简易版】

1、只提供简单的测试平台服务,测试数据服务,监控服务,不打包测试ECS/RDS资源。

2、可任意绑定一台或多台用户自购的在云服务器进行压力测试,但要求必须是聚石塔内ECS服务器或RDS数据库。

3、目前免费试用,无门槛。 

【组合版】

1、除了提供简易版所含有的服务,同时提供测试服务器和数据库,每个产品打包一台测试ECS机器和RDS数据库。

2、测试机器完全与聚石塔云计算环境打通,安全稳定。

3、可申请免费试用,但必须符合以下要求:

     ⅰ要求系统已经发布上线正式运行,不支持测试状态的应用。

     ⅱ要求系统已经部署到聚石塔环境内正式运行,不支持未入塔的应用。

     ⅲ试用期间,每个账号限购一个月,并且在同一时间段内限购一次,不支持续费。     ⅳ组合版免费试用需要提交申请资料,描写软件覆盖的业务和测试的主要场景,小二会在3-5个工作日内审核,结果邮件通知。

4、若免费试用申请没通过的用户,可自行付费使用,无门槛,可续费。

 

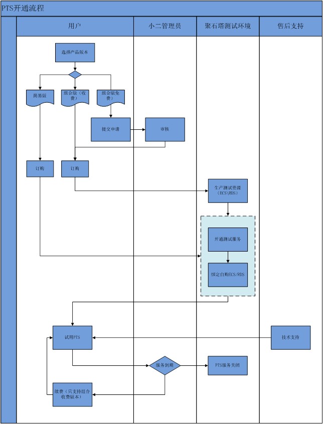
开通流程

 

 

操作步骤

简易版

l  第一步:购买

首次进入产品首页http://cloud.tmall.com/ptsSelection.htm?spm=0.0.0.0.q6bZrT

简易版购买要求:用户已有聚石塔ECS服务器至少一台的前提下才能进行,因为PTS压测服务必须在聚石塔聚石塔环境下对云服务器进行施压才能达到真正的测试意义。

‘0’元付款购买

l  第二步:使用PTS,绑定自购的ECS和RDS,如果进行集群式测试也可绑定SLB。

 

组合版(免费试用) 

l  第一步:试用申请

首次进入产品首页http://cloud.tmall.com/ptsSelection.htm?spm=0.0.0.0.q6bZrT选择测试RDS的数据库类型(支持中型mysql和sqlserver),测试ECS固定提供标准型,填写详细资料(特别是产品说明和场景描写)

 

 

l  第二步:审核通过,购买产品

只要是申请试用通过的用户都可以0元购买,选择RDS型号,再次点击‘申请试用’即会跳转到购买页面。测试ECS和RDS的大小固定,操作系统和版本可选。试用时长固定一个月。

l  第三步:使用PTS

进入聚石塔控制台,PTS产品在电商云组件下展示,目前支持测试机器的管理、脚本管理、场景管理、任务管理、结果查询功能,同时支持测试数据服务TDS(后续会增加性能缺陷跟踪等模块

 

 

组合版(收费)

l  第一步:购买

首次进入产品首页http://cloud.tmall.com/ptsSelection.htm?spm=0.0.0.0.q6bZrT选择组合版下,选择数据库类型,目前只支持中型的MYSQL和MSSQL,费用不同;测试ECS固定提供标准型,下单购买。

 

 

详细的PTS使用手册参考://open.taobao.com/doc/detail.htm?id=102088

 

FAQ

关于此文档暂时还没有FAQ
返回
顶部